芯科技,心服务
全国咨询热线:010-82433257
BL5610
BL5610

BL5610 低压直流马达驱动芯片

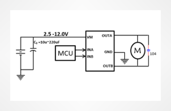
BL5610 是专门为低电压工作系统而设计的低压直流马达驱动芯片。集成了 4 个低电阻 MOS 和正转,反转,刹车和停止功能。

产品介绍

产品简介

 BL5610 是专门为低电压工作系统而设计的低压直流 马达驱动芯片。集成了 4 个低电阻 MOS 和正转,反转, 刹车和停止功能。 BL5610 保护功能,当发生输出短路时, 输出电流 瞬间增大,电路功耗急剧上升,芯片温度急剧升高, 当芯片温度超过内部温度保护电路设置的最高温度 点后,内部电路关断内置的功率开关管,切断负载 电流。

主要性能

  • 工作电压范围:2.5-12V

  • 低静态工作电流 (Typ. 200μA)

  • 低待机电流 (Typ. 0.1μA)

  • 持续工作电流 1.2A,峰值电流 2A

  • 集成过温保护功能

  • 封装:SOP8

资料下载

 BL5610 低压直流马达驱动芯片 产品手册


在线客服
联系方式

热线电话

18211123301

上班时间

周一到周五

公司电话

010-82433257

二维码
线
http://w1011.ttkefu.com/k/linkurl?t=6J9EFD0
网站地图