发布时间:2025-09-12 人气:0 编辑:888集团
01 引言
士模微电子推出的一款16位,8通道同步采样SARADC,其各通道均内置模拟输入钳位保护、二阶抗混叠滤波器。所有通道均能以200Ksps采样率同步采样。与ADI公司的AD7606和TI公司的ADS8588管脚兼容。其具体特征如下:

02 CM2248功能特性
◆双极性模拟输入范围:±10V、±5V
◆8路同步采样输入
◆完全集成的数据采集解决方案
·模拟输入钳位保护
·具有1MΩ模拟输入阻抗的输入缓冲器
·二阶抗混叠模拟滤波器
·片内精密基准电压及缓冲
·16位、200kSPSADC(所有通道)
·通过数字滤波器提供过采样功能
◆性能
·92dBSNR,-105dBTHD
·±1LSBINL,±0.8LSBDNL
·低功耗:运行模式150mW,待机模式30mW
·模拟输入ESD可达8kV
·所有产品均通过了严苛的可靠性测试
03 方案介绍
近几年,在全球碳中和的宏观背景下,新能源汽车市场迎来爆发式增长,带动动力电池装车量持续提升。电池分容化成是电池生产过程中的重要环节,电池厂商对大容量动力电池分容化成测试设备提出了更高的要求:
1.需要多通道并联实现更大的电流。
2.可以实现更低成本的串联充电(需要高共模电流电压采样)。
3.电池分容需要更高精度的电流电压采样(一般0.05%采样精度)。
4.低成本,高可靠性。
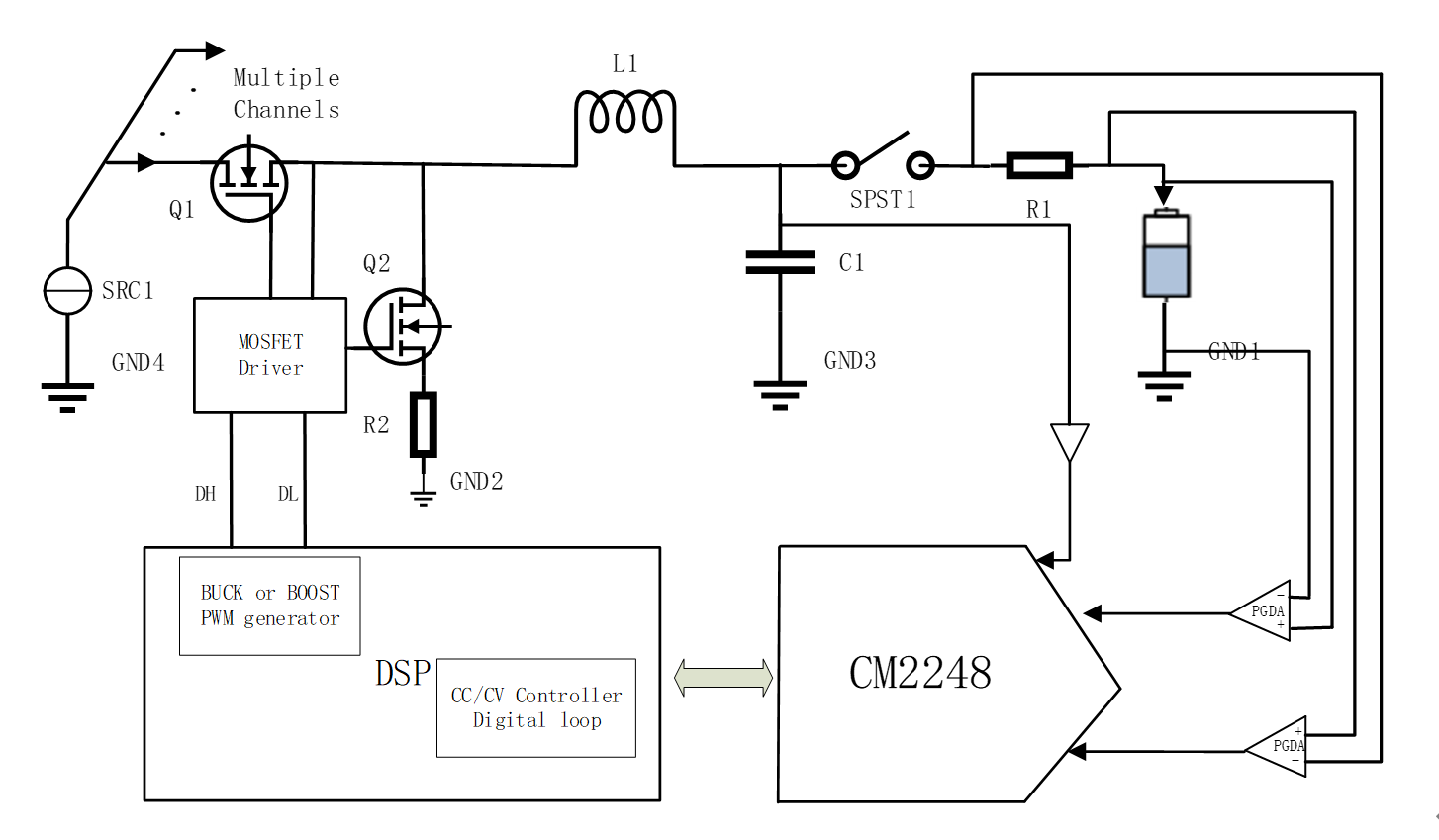
更加灵活的数字闭环拓扑架构更加适应当今BFT设备的要求。能够更方便的实现多通道错相并联,以达到更大电流测试能力。该方案一般需要一颗高精度多通道的同步SARADC,采样电池电压电流。该ADC在全温度段的采样精度成了影响BFT设备精度的关键。其具体电路拓扑架构如图所示:

电池分容化成数字闭环拓扑架构图
04 产品优势
综上所述,CM2248在无过采样情况下其信噪比能达到92dB,能够帮助BFT设备实现更高精度的电压电流调节。更低的THD和INL性能助力实现更加稳定的数字闭环。CM2248非常适合应用于电池分容化成的高精度采样,同时CM2248性能上可对标ADIAD7606与TIADS8588。