芯科技,心服务
全国咨询热线:010-82433257
当前位置:首页 > 产品中心 > 模拟器件 > DC/DC >
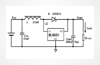
BL8531.jpg

升压型DC/DC转换器

工作电压1.5V至40V,封装形式多样,输出电压规格齐全,亦可定制电压规格。

产品介绍

产品选型

Part No.

MODE

VIN

VOUT

IQ

FOSE

Eff.

Accu.

power switching

IOUT

Package

Application

BL8531

PFM

0.8~5.5V

2.5~6V

4μA

450KHz

0.85

±2%

Internal MOSFET

300mA

SOT89-3, SOT23-3, SOT23-5

MP4, 应急充, 鼠标, 玩具

BL8531C

PFM

0.8~5.5V

2.5~6V

6μA

400KHz

0.9

±2%

External MOSFET

 

SOT89-5, SOT23-3, SOT23-5

MP4, 应急充, 鼠标, 玩具

BL8536

Sync Boost PWM

0.9~5V

1.8~3.6V

8μA

1000KHz

0.94

±2%

Internal Sync Rectifier

300mA

SOT89-3, SOT23-3

玩具, 鼠标


在线客服
联系方式

热线电话

18211123301

上班时间

周一到周五

公司电话

010-82433257

二维码
线
http://w1011.ttkefu.com/k/linkurl?t=6J9EFD0
网站地图