芯科技,心服务
全国咨询热线:010-82433257
XL780 精密基准源

XL780 精密基准源

XL780是一颗超高精度的带隙电压基准芯片,它可以在4V~36V的输入电压下提供2.5V或3.0V的输出,并且支持双向最大 10mA的电流负载。XL780的低初始误差、低温度漂移、低输出噪声和强驱动能力特性,使其成为高分辨率模数转换器(ADC)和数模转换器(DAC)以及任何高精度应用的理想搭档。

XL780的TEMP管脚对外输出随温度线性变化的电压,可作为温度传感器使用。

产品介绍

产品概述

XL780是一颗超高精度的带隙电压基准芯片,它可以在4V~36V的输入电压下提供2.5V或3.0V的输出,并且支持双向最大 10mA的电流负载。XL780的低初始误差、低温度漂移、低输出噪声和强驱动能力特性,使其成为高分辨率模数转换器(ADC)和数模转换器(DAC)以及任何高精度应用的理想搭档。

XL780的TEMP管脚对外输出随温度线性变化的电压,可作为温度传感器使用。

XL780可提供SOP8型封装,其工作温度范围最大为-55℃~125℃。

产品特征

● 宽电源电压输入范围:4V~36V

● 通过管脚配置可输出 2.5V 或 3.0V

● 极低的温漂:最大值为 5ppm/℃

● 低初始误差:最大值为±0.5mV

● 低噪声:4μVpp (0.1Hz~10Hz)

● 支持微调输出电压

● 温度传感输出管脚

产品应用

● 工业和过程控制

● 高分辨率数据采集系统

● 仪器仪表

● 自动控制和监控

● 医疗器械

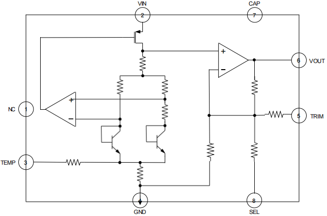
架构框图

微信图片_20250314144835

资料下载

XL780 精密基准源产品手册

精密基准源产品推荐

型号

最大温漂

输出电压

最小输入电压

最大输入电压

功耗

0.1~10Hz噪声

对标产品型号

封装

工作温度

XL780
点击了解详情

5ppm/℃

2.5V/3V

4V

36V

1.1mA

2.2uVpp

AD780,ADR431,REF4025,REF5025

SOIC8裸片

-55~125℃

XL1021
点击了解详情

5ppm/℃

5V

7.2V

40V

630uA

7uVpp

LT1021,ADR435,REF5050

SOIC8裸片

-55~125℃

XL5050
点击了解详情

3ppm/℃

5V

7.2V

40V

1.55mA

4.5uVpp

LT1021,ADR435,REF5050,ADR4550

SOIC8裸片

-55~125℃

XL399
点击了解详情

3ppm/℃

7V

8.5V

40V

1.55mA

7.4uVpp

LT1021,LM399

SOIC8

-55~125℃

XL588
点击了解详情

3ppm/℃

10V

11.5V

40V

1.55mA

11.9uVpp

AD588,AD688,ADR01,MAX6176,AD587,LT1019等10V输出的基准

SOIC8裸片

-55~125℃

 


在线客服
联系方式

热线电话

18211123301

上班时间

周一到周五

公司电话

010-82433257

二维码
线
http://w1011.ttkefu.com/k/linkurl?t=6J9EFD0
网站地图