芯科技,心服务
全国咨询热线:010-82433257
当前位置:首页 > 产品中心 > 射频芯片 > 高速ADC >
9643_副本

XL9643-65 高速ADC

XL9643-65是一款14 位 、集成双通道流水线型模数转换器(ADC),采样率最高达65MSPS,旨在为低成本、小尺寸、宽带宽、多功能通信应用提供解决方案。 

XL9643-65内核采用七级差分流水线结构,并集成了数字校准逻辑以及输出纠错逻辑,以实现更好的SNR和SFDR性能。输入方面:该款 ADC支持宽带宽输入,方便用户灵活选择输入范围。输出方面:采用 14 位 LVDS 并口输出,两通道数据采用交错或者复用的方式进行输出 。外围电路方面:内部集成精密电压基准且可提供输入共模电压,可简化外围电路设计。配置方面 :通过三线 SPI 接口,可轻松实现所有功能配置。

产品介绍

产品简介

XL9643-65是一款14 位 、集成双通道流水线型模数转换器(ADC),采样率最高达65MSPS,旨在为低成本、小尺寸、宽带宽、多功能通信应用提供解决方案。 

XL9643-65内核采用七级差分流水线结构,并集成了数字校准逻辑以及输出纠错逻辑,以实现更好的SNR和SFDR性能。输入方面:该款 ADC支持宽带宽输入,方便用户灵活选择输入范围。输出方面:采用 14 位 LVDS 并口输出,两通道数据采用交错或者复用的方式进行输出 。外围电路方面:内部集成精密电压基准且可提供输入共模电压,可简化外围电路设计。配置方面 :通过三线 SPI 接口,可轻松实现所有功能配置。 

XL9643-65采用独有的专利技术,大幅优化了功耗性能 。 在65MSPS采样率下工作,典型功耗仅为 107mW。同时芯片还支持断电模式,在该模式下功耗会大幅降至4.9mW。

XL9643-65采用QFN64 型封装,其工作温度范围为-40°C~85°C。

性能特点

● 1.8V 模拟/数字电源

● LVDS(ANSI-644 电平)输出

● 片内精密电压基准

● 三线 SPI 接口

● 采样率高达 65MSPS

● 性能

SNR:典型值为 70.6dBFS (30MHz)

SFDR:典型值为 94.3dBc (30MHz)

输入噪声:-150dBFS/Hz (30MHz)

通道间隔离度:90dB (30MHz)

总功耗:107mW

● 灵活的模拟输入范围:1.4Vpp~2Vpp

● 最大 625MHz 时钟输入频率,支持 1 到 8 分频模式

● QFN64 9mm × 9mm 封装

典型应用

● 通信设备

● I/Q 解调系统

● 智能天线系统

● 超声设备

● 数据采集系统

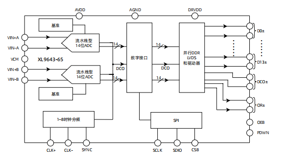
架构框图

image

资料下载

XL9643-65 高速ADC产品手册

高速ADC产品推荐

型号

通道数

分辨率

最大采样速率

单端/差分

SNR

SFDR

功耗

对标产品型号

封装

接口

工作温度

XL9643-150
点击查看详情

14 

150MHz

DIFF

71dB

85dB

300mW

AD9643

QFN64

LVDS

-40~125℃

XL9643-250
点击查看详情

14 

250MHz

DIFF

71dB

85dB

322mW

AD9643

QFN64

LVDS

-40~125℃

XL9680
点击查看详情

14 

1GHz

DIFF

67.2dB

85dB

960mW

AD9680-1000

LFCSP-64

204B

-40~125℃

XL9643-65
点击查看详情

14 

65GHz

DIFF

71dB

85dB

230mW

AD9643

QFN64

LVDS

-40~125℃














在线客服
联系方式

热线电话

18211123301

上班时间

周一到周五

公司电话

010-82433257

二维码
线
http://w1011.ttkefu.com/k/linkurl?t=6J9EFD0
网站地图