芯科技,心服务
全国咨询热线:010-82433257
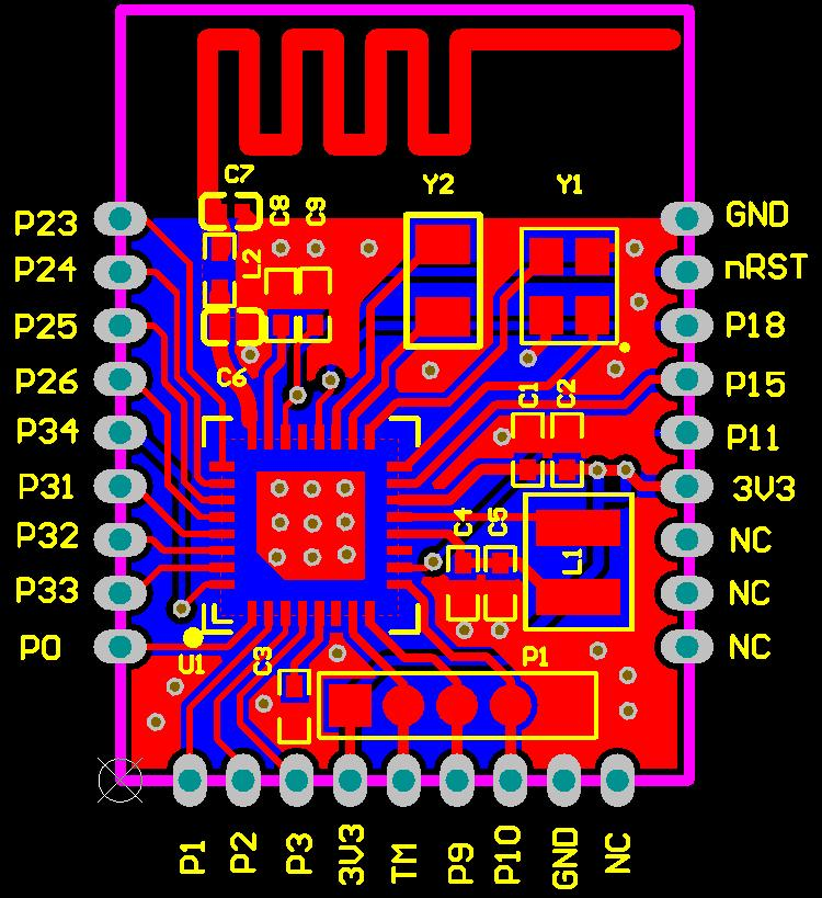
HXT9622TT-02-L01

HXT9622TT-02-L01_蓝牙模块

HXT9622TT-02-L01_蓝牙模块采用支持BLE 5.2功能和IEEE 802.15.4通信协议的系统级芯片(SoC),集成了超低功耗的高性能多模射频收发机,搭载32-bitARM®Cortex™-M0处理器,提供64K retention SRAM、可选128K-8M Flash、96KBROM以及256bit efuse,支持基于BLE和IEEE 802.15.4的安全架构、应用和OTA在线升级。

产品介绍

产品简介

HXT9622TT-02-L01_蓝牙模块采用支持BLE 5.2功能和IEEE 802.15.4通信协议的系统级芯片(SoC),集成了超低功耗的高性能多模射频收发机,搭载32-bitARM®Cortex™-M0处理器,提供64K retention SRAM、可选128K-8M Flash、96KBROM以及256bit efuse,支持基于BLE和IEEE 802.15.4的安全架构、应用和OTA在线升级。

电器特性

● 工作电压:1.8-3.6V

● 通讯接口:UART 3.3V 默认波特率 115200

● 通讯电平:3.3V

● 天线类型:板载天线

● 发射功率:可调 -20dbm~+10dbm

● 接收灵敏度:

BLE1Mbps:-97dBm

BLE125Kbps:-103dBm

● 空中传输速度:1Mbps

● 工作电流:

关机模式,只可通过 IO 唤醒,电流量:0.7μA

RX 模式下系统峰值电流 6.7mA

TX 0dBm 发射功率下系统峰值电流为 6.7mA

● 工作温度:-40℃~85℃

硬件参数

● 蓝牙版本:BLE5.2

● 串口最大通讯速率:1Mbps

● 是否支持多信道:支持

● 尺寸:长*宽 18mm*13mm*1mm

HXT9622TT-02-L01

资料下载

HXT9622TT-02-L01 蓝牙模块产品手册

888集团蓝牙模块选型推荐

型号

蓝牙版本

FLASH

ROM

SRAM

传输速度

休眠

Tx 0dBm峰值

接收灵敏度

发射功率

HXT6212TT-02
点击查看详情

BLE5.2

512K

128K

138K

1Mbps

0.7μA/2μA

6.7mA

BLE 1Mbps:-97dBm
BLE 125Kbps:-103dBm

-20dBm~+10dBm

HXT6222TT-02
点击查看详情

BLE5.2

512K

96K

64K

1Mbps

0.3μA/13μA

4.6mA

BLE1Mbps:-97dBm
BLE125Kbps:-103dBm

-20dbm~+10dbm

HXT9622TT-02
点击查看详情

BLE 5.2

128K

96K

64K

1Mbps

0.7μA

6.7mA

BLE 1Mbps:-97dBm
BLE 125Kbps:-103dBm

-20dBm~+10dBm

HXT9622TT-04
点击查看详情

BLE 5.2

512K

96K

64K

1Mbps

0.3μA

4.6mA

BLE 1Mbps:-97dBm
BLE 125Kbps:-105dBm

-20dBm~+10dBm

HXT9622TT-02-L01
点击查看详情

BLE 5.2

128K

96K

64K

1Mbps

0.7μA

6.7mA

BLE 1Mbps:-97dBm
BLE 125Kbps:-103dBm

-20dBm~+10dBm

HXT6258TT
点击查看

BLE 5.2

512K

96K

64K

1Mbps

0.3μA

8.6mA

BLE 1Mbps:-97dBm
BLE 125Kbps:-103dBm

-20dBm~+10dBm

HXT6258TT-02
点击查看详情

BLE 5.2

256K

96K

64K

1Mbps

0.3μA

8.6mA

BLE 1Mbps:-97dBm
BLE 125Kbps:-103dBm

-20dBm~+10dBm

HXT8762X
点击查看详情

BLE 5.2

512K

96K

64K

1Mbps

0.7μA

6.7mA

BLE 1Mbps:-97dBm
BLE 125Kbps:-103dBm

-20dBm~+10dBm


在线客服
联系方式

热线电话

18211123301

上班时间

周一到周五

公司电话

010-82433257

二维码
线
http://w1011.ttkefu.com/k/linkurl?t=6J9EFD0
网站地图