芯科技,心服务
全国咨询热线:010-82433257
BL5616

BL5616 单通道 H 桥驱动器

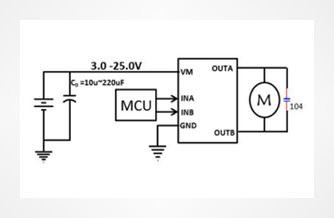
BL5616 是单通道 H 桥驱动器 IC,它为玩具、机器人、消费产品和其他低压或电池供电的运动控制应用提供集成电机驱动器解决方案。BL5616 的最大工作电压为 25.0V。它可以提供高达 1.5A 的输出连续电流和 3.5A 的输出峰值电流。具有过温保护和过流保护的内部关断功能(IOCP = 4.5 A)。

产品介绍

产品简介

 BL5616 是单通道 H 桥驱动器 IC,它为玩具、机器人、消费产品和其他低压或电池供电的运动控制应用提供集成电机驱动器解决方案。BL5616 的最大工作电压为 25.0V。它可以提供高达 1.5A 的输出连续电流和 3.5A 的输出峰值电流。具有过温保护和过流保护的内部关断功能(IOCP = 4.5 A)。

主要性能

  • 工作电压范围高达 25.0V

  • 最大持续电流输出高达 1.5A

  • 低 RDS(ON) 可实现高效 H 桥输出。

  • 支持PWM控制

  • 过流保护

  • 过温保护

  • 低待机电流

  • 低静态电流

  • SOP8 封装

资料下载

BL5616 单通道 H 桥驱动器 产品手册


在线客服
联系方式

热线电话

18211123301

上班时间

周一到周五

公司电话

010-82433257

二维码
线
http://w1011.ttkefu.com/k/linkurl?t=6J9EFD0
网站地图