芯科技,心服务
    全国咨询热线:010-82433257
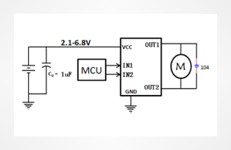
    BL6208

    BL6208低压直流马达驱动芯片

    BL6208是专门为低电压工作系统而设计的低压直流马达驱动芯片。集成了4个低电阻MOS和正转,反转,刹车和停止功能。BL6208内置过温保护功能,当芯片温度超过内部温度保护电路设置的最高温度点后,内部电路关断内置的功率开关管,切断负载电流。

    产品介绍

    产品简介

     BL6208是专门为低电压工作系统而设计的低压直流马达驱动芯片。集成了4个低电阻MOS和正转,反转,刹车和停止功能。BL6208内置过温保护功能,当芯片温度超过内部温度保护电路设置的最高温度点后,内部电路关断内置的功率开关管,切断负载电流。

    主要性能

    • 工作电压范围:2.1-6.8V

    • 低工作电流 (Typ. 65μA)

    • 低待机电流 (Typ. 0.1μA)

    • 持续工作电流 1.0A,峰值电流1.5A

    • 封装SOP8

    资料下载

     BL6208低压直流马达驱动芯片 产品手册


    在线客服
    联系方式

    热线电话

    18211123301

    上班时间

    周一到周五

    公司电话

    010-82433257

    二维码
    线
    http://w1011.ttkefu.com/k/linkurl?t=6J9EFD0
    网站地图