XL1963是一款低压差稳压器,专为实现快速瞬态响应而设计。该稳压器可在340mV的压差下提供1.5A的输出电流。工作模式下静态电流低至1mA,关断模式下降至小于1μA。XL196X还具有低输出噪声特性,使其非常适合较敏感的射频电源应用。
XL1963是一款低压差稳压器,专为实现快速瞬态响应而设计。该稳压器可在340mV的压差下提供1.5A的输出电流。工作模式下静态电流低至1mA,关断模式下降至小于1μA。
XL1963还具有低输出噪声特性,使其非常适合较敏感的射频电源应用。
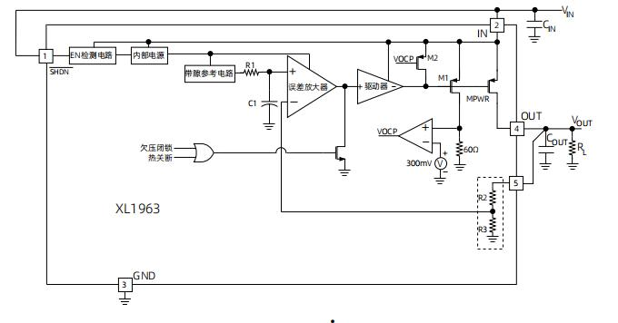
XL1963可提供1.5V、1.8V、2.5V、3.3V的固定输出电压,以及1.21V~20V的可调输出电压。XL1963在采用低至0μF的输出电容时仍可保持稳定。XL1963集成了多种电路保护功能,包括电流限制、热关断等。
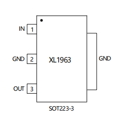
XL1963采用SOP8、SOT223-3、TSSOP16和TO252-5型封装,其最佳工作温度范围为–40°C~125°C。
●快速瞬态响应
●输出电流:1.5A
●低压差:340mV
●低噪声:40μVrms (10Hz~100kHz)
●静态电流:1mA(关断模式下降至小于1μA)
●固定输出电压:1.5V、1.8V、2.5V、3.3V
●可调输出电压:1.21V~20V
●热关断
●SOP8 4.9mm × 3.9mm、SOT223-3 6.5mm × 3.5mm、
TSSOP16 5mm ×4.4mm、TO252-5 6.6mm × 6.1mm 封装
●2.5V~3.3V逻辑电源
●用于开关电源的后置稳压器
●医学和影像应用

型号 | 通道 | 输入电源范围 | 输出电压范围 | 输入输出最低压差 | PSRR | 10Hz~100kHz | 启动时间 | 保护 | 静态电流 | 对标产品型号 | 封装 | 工作温度 |
1 | 2.6V~20V | 1.7V~15V | 350mV | 79dB@1MHz | 0.8uVrms | 10ms | 电流和过热保护 | 2mA | LT3042 | DFNO/MSOP10 | -40~125℃ | |
1 | 2.1~20V | 1.5/1.8/2.5/3.3 | 340mV | 63dB@120Hz | 40uVrms | NA | 电流和过热、反接保护 | 1uA | LT1963 | SOT-223//TSSOP | -40~125℃ | |
| XL1964点击查看详情 | 1 | -20--1.9V | -1.24V~-28V | 185mv | 54dB@120Hz | 30uVrms | NA | reverse input voltages and reverse output | 30uA | LT1964 | TSOT-23/DFN | --40~125°C |
1 | 1.8~20V | Adj to zero | 260mV | 76dB@1MHz | 0.8uVrmx | 10ms | Reverse-Battery and Reverse-Current | 2.2mA | LT3045 | MSOP/DFN | -40~125℃ |