芯科技,心服务
全国咨询热线:010-82433257
当前位置:首页 > 产品中心 > 模拟器件 > LDO/OPA >
HXT3042 线性稳压器(LDO)

HXT3042 线性稳压器(LDO)

HXT3042是一款高性能低压差线性稳压器 ,采用超低噪声和超高PSRR结构,非常适用于对噪声敏感的应用场景。HXT3042片内集成了高精度电流基准和高性能电压缓冲器,配合片外的单个电阻即可实现输出电压的设置。得益于这种结构,还可将多个芯片并联使用,从而进一步降低噪声、增加输出电流, 以及改善PCB板上的散热。

产品介绍

产品概述

HXT3042是一款高性能低压差线性稳压器 ,采用超低噪声和超高PSRR结构,非常适用于对噪声敏感的应用场景。HXT3042片内集成了高精度电流基准和高性能电压缓冲器,配合片外的单个电阻即可实现输出电压的设置。得益于这种结构,还可将多个芯片并联使用,从而进一步降低噪声、增加输出电流, 以及改善PCB板上的散热。

HXT3042可在 350mV 典型压差下提供 200mA 输出电流。正常工作时静态电流典型值为2mA,关断模式下小于1μA。

HXT3042能够在1.7V~15V的宽输出电压范围内提供稳定而优异的性能,输出噪声、PSRR、带宽和负载调整率几乎不受输出电压的影响。此外,该稳压器还具有可编程电流限值、快速启动,以及PG指示等特性。

HXT3042在输出端最小采用4.7μF的陶瓷电容即可实现稳定工作。同时,芯片还具有限流保护和过热保护功能,以保证整个系统的安全性。

HXT3042采用MSOP10型和DFN10型封装,其最佳工作温度范围为–40℃~125℃。

产品特征

● 超低 RMS 噪声:0.8μVrms (10Hz~100kHz)

● 超低散粒噪声:2nV/ Hz (10kHz)

● 超高 PSRR:78dB (1MHz)

● 输出电流:200mA

● 宽电源电压输入范围:2.6V~20V

● 100μA SET 管脚电流:初始精度 ±1%

● 高带宽:1MHz

● 低压差:350mV

● 输出电压范围:1.7V~15V

● 最小输出电容:4.7μF 陶瓷电容

● 内部限流保护以及可编程外部限流设置

● 单个电阻设置输出电压

● 可编程 PG 指示信号

● 快速启动能力

● 使能/欠压闭锁控制管脚

● 可并联多个芯片以降低噪声和增加输出电流

● MSOP10 3mm×3mm、 DFN10 3mm×3mm 封装

典型应用

● 高精度仪器仪表

● 高精度 ADC/DAC 电源

● 射频低噪声电源:PLL、VCO、混频器、LNA

● 开关电源的后置稳压电源

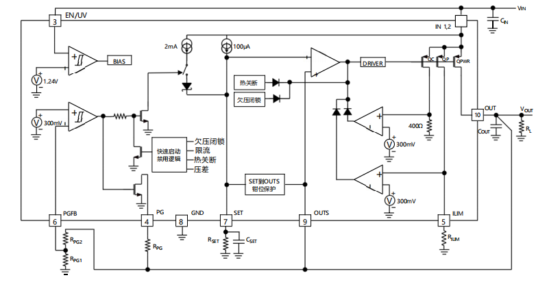
架构框图

HXT3042

资料下载

HXT3042 线性稳压器(LDO)产品手册

888集团LDO芯片产品推荐

型号

通道

输入电源范围

输出电压范围

输入输出最低压差

PSRR

10Hz~100kHz
积分噪声

启动时间

保护

静态电流

对标产品型号

封装

工作温度

HXT3042
点击查看详情

1

2.6V~20V

1.7V~15V

350mV

79dB@1MHz

0.8uVrms

10ms

电流和过热保护

2mA

LT3042

DFNO/MSOP10

-40~125℃

XL1963点击查看详情

1

2.1~20V

1.5/1.8/2.5/3.3

340mV

63dB@120Hz

40uVrms

NA

电流和过热、反接保护

1uA

LT1963

SOT-223//TSSOP

-40~125℃

XL1964点击查看详情1-20--1.9V-1.24V~-28V185mv
54dB@120Hz    30uVrms  NA

reverse

input voltages and

reverse output

   30uALT1964TSOT-23/DFN--40~125°C

XL3045
点击查看详情

1

1.8~20V

Adj to zero

260mV

76dB@1MHz

0.8uVrmx

10ms

Reverse-Battery and  Reverse-Current

2.2mA

LT3045

MSOP/DFN

-40~125℃



在线客服
联系方式

热线电话

18211123301

上班时间

周一到周五

公司电话

010-82433257

二维码
线
http://w1011.ttkefu.com/k/linkurl?t=6J9EFD0
网站地图