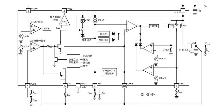
XL3045是一款高性能低压差线性稳压器,采用超低噪声和超高PSRR结构,非常适用于对噪声敏感的应用场景。XL3045片内集成了高精度电流基准和高性能电压缓冲器,配合片外的单个电阻即可实现输出电压的设置。得益于这种结构,还可将多个芯片并联使用,从而进一步降低噪声、增加输出电流,以及改善PCB板上的散热。此外,XL3045还集成了VIOC追踪功能,用于控制上级开关电源,以保持XL3045上的恒定压差,从而较大限度地减少功耗。
XL3045是一款高性能低压差线性稳压器,采用超低噪声和超高PSRR结构,非常适用于对噪声敏感的应用场景。XL3045片内集成了高精度电流基准和高性能电压缓冲器,配合片外的单个电阻即可实现输出电压的设置。得益于这种结构,还可将多个芯片并联使用,从而进一步降低噪声、增加输出电流,以及改善PCB板上的散热。此外,XL3045还集成了VIOC追踪功能,用于控制上级开关电源,以保持XL3045上的恒定压差,从而较大限度地减少功耗。
XL3045可在260mV典型压差下提供500mA输出电流。正常工作时静态电流典型值为2.7mA,关断模式下小于1.3μA。XL3045能够在1.7V~15V的宽输出电压范围内提供稳定而优异的性能,输出噪声、PSRR、带宽和负载调整率几乎不受输出电压的影响。此外,该稳压器还具有可编程电流限值、快速启动,以及PG指示等特性。
XL3045在输出端最小采用10μF的陶瓷电容即可实现稳定工作。同时,芯片还具有限流保护和过热保护功能,以保证整个系统的安全性。
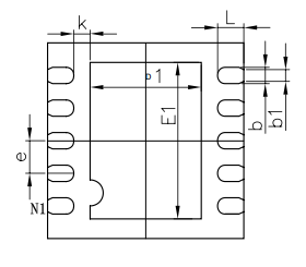
XL3045采用DFN10和DFN12型封装,其最佳工作温度范围为-40°C~125°C。
● 超低 RMS 噪声:0.8μVrms (10Hz~100kHz)
● 超低散粒噪声:2nV/ Hz (10kHz)
● 超高 PSRR:76dB (1MHz)
● 输出电流:500mA
● 宽电源电压输入范围:2.6V~20V
● 100μA SET 管脚电流:初始精度 ±1%
● 高带宽:1MHz
● 低压差:260mV
● 输出电压范围:1.7V~15V
● 最小输出电容:10μF 陶瓷电容
● VIOC 管脚用于控制上级开关电源以较大限度地减少功耗
● 单个电阻设置输出电压
● 单个电容改善噪声和 PSRR
● 可编程 PG 指示信号
● 快速启动能力
● 使能/欠压闭锁控制管脚
● 可并联多个芯片以降低噪声和增加输出电流
● DFN10 3mm × 3mm 和 DFN12 3mm × 3mm 封装
● 高精度仪器仪表
● 高精度 ADC/DAC 电源
● 射频低噪声电源:PLL、VCO、混频器、LNA
● 开关电源的后置稳压电源

型号 | 通道 | 输入电源范围 | 输出电压范围 | 输入输出最低压差 | PSRR | 10Hz~100kHz | 启动时间 | 保护 | 静态电流 | 对标产品型号 | 封装 | 工作温度 |
1 | 2.6V~20V | 1.7V~15V | 350mV | 79dB@1MHz | 0.8uVrms | 10ms | 电流和过热保护 | 2mA | LT3042 | DFNO/MSOP10 | -40~125℃ | |
1 | 2.1~20V | 1.5/1.8/2.5/3.3 | 340mV | 63dB@120Hz | 40uVrms | NA | 电流和过热、反接保护 | 1uA | LT1963 | SOT-223//TSSOP | -40~125℃ | |
| XL1964点击查看详情 | 1 | -20--1.9V | -1.24V~-28V | 185mv | 54dB@120Hz | 30uVrms | NA | reverse input voltages and reverse output | 30uA | LT1964 | TSOT-23/DFN | --40~125°C |
1 | 1.8~20V | Adj to zero | 260mV | 76dB@1MHz | 0.8uVrmx | 10ms | Reverse-Battery and Reverse-Current | 2.2mA | LT3045 | MSOP/DFN | -40~125℃ |