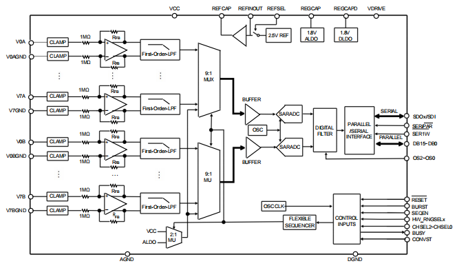
XL7616是一款16位、16通道同步采样模拟数据采集系统。各通道均内置模拟输入钳位保护、二阶抗混叠滤波器、跟踪保持放大器、16位 SARADC,内置了灵活的数字滤波器、2.5V基准电压源、基准电压缓冲以及高速串行和并行接口。
XL7616是一款16位、16通道同步采样模拟数据采集系统。各通道均内置模拟输入钳位保护、二阶抗混叠滤波器、跟踪保持放大器、16位 SARADC,内置了灵活的数字滤波器、2.5V基准电压源、基准电压缓冲以及高速串行和并行接口。
XL7616采用5V单电源供电,并且可以处理±10V、±5V和±2.5V真双极性输入信号,同时所有通道均能以高达1MSPS的吞吐速率采样。输入钳位保护电路可以承受高达±19.5V的电压,1MΩ 的高输入阻抗以及片内滤波器,可以极大简化外围电路设计。
● 双极性模拟输入范围:±10V、±5V 及 ±2.5V
● 5V 模拟电源,2.3V 至 3.6V 数字接口电源
● 8×2 通道同步采样输入
● 性能
模拟输入 ESD 可达 8kV
91.5dB SNR(500kSPS、2 倍过采样)
90dB SNR (1MSPS),-105dB THD
±0.8LSB INL,±0.6LSB DNL
● 灵活的并行/串行接口
SPI/QSPI/MICROWIRE/DSP 兼容
可选循环冗余校验 (CRC) 错误检查
● 完全集成的数据采集解决方案
模拟输入钳位保护
具有 1MΩ 模拟输入阻抗的输入缓冲器
二阶抗混叠模拟滤波器
片内精密基准电压及缓冲
吞吐速率:2×1MSPS
通过数字滤波器提供过采样功能
● 低功耗:运行 180mW,待机 160mW
● 温度范围:-40°C~125°C
● LQFP80 14mm×14mm 封装
● 数据采集系统
● 电力线监控和保护系统
● 多轴定位系统
● 多相电机系统
● 仪表和控制系统

型号 | 通道数 | 分辨率 | 单端/差分 | SNR | 最大采样速率 | 信号输入范围 | INL | 对标产品型号 | 封装 | 接口 | 工作温度 |
8 | 16 | SE | 92dB | 200k | ±10V | 1LSB | AD7606 | LQFP64 10mm×10mm裸片 | SPI/Parallel | -40~125℃ | |
16 | 16 | SE | 90dB | 1M | ±10V | 1LSB | AD7616 | LQFP80 14mm×14mm裸片 | SPI/Parallel | -40~125℃ | |
8 | 18 | SE/DIFF | 93.6dB | 1M | ±25V | 3.5LSB | AD7606C-18 | LQFP64 10mm×10mm | SPI/Parallel | -40~125℃ |